Open login
Close login
close
登入 亞洲大學物理治療學系
Username
Password
登入
忘記密碼?
請登入以管理網站,按下開啟登入視窗
home
亞洲大學物理治療學系
Google Search
Language
繁體中文
简体中文
English
登入
Language
繁體中文
简体中文
English
Open login
:::
|
校首頁
|
醫健學院首頁
|
學生資訊系統
|
校園入口
|
亞大圖書館
|
網站導覽
Toggle navigation
亞洲大學物理治療學系
:::
系所介紹
系主任介紹
組織架構
系教育目標與核心能力
本系特色
發展重點
教學空間設備
師生榮譽與成就
老師榮譽
學生榮譽
物治系相關法規
師資介紹
專任師資
兼任師資
企業導師
課程設計
四大專業領域
課程特色
課程規劃
課程學分架構
亞大跨校/跨領域學程
修業規定
學分抵免
專技考科與本系課程對照地圖
臨床實習擋修科目
課程地圖
學生專區
物治小學堂
甚麼是物理治療
物理治療與復健
物理治療與職能治療
物理治療的專業力
物理治療的服務對象
物理治療師與物理治療生
物理治療師的應考資格/考試科目
新生專區
實習專區
亞洲大學物理治療學系學生校外實務學習作業規範
專技考照
物理治療師實習認定基準
物理治療師國考書目
表單下載
專門職業及技術人員高等考試物理治療師考試實習認定基準與證明書
亞洲大學住宿申請表
教室借用
獎助學金
系學會活動與照片
國際學生
租屋資訊
英語能力提升
學習輔導
住宿服務
學雜費收費標準
畢業校友
就業資訊
招生資訊
招生中心最新資訊
國際招生
招生專區
招生專區
亞大物治系 大哉問
面試重點
系學會活動
在校生心得
學生宿舍介紹
家長與學長姐真心推薦
系上活動
產業專區
亞大行事曆
關於亞大
如何到亞大
環境美景
聯絡我們
首頁
招生資訊
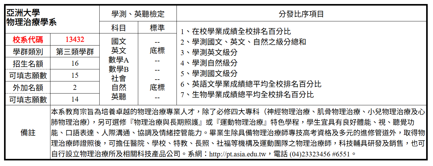
115學年度 繁星推薦入學
2025-11-27
施蒨蓉
115學年度 繁星推薦入學
115學年度繁星推薦入學
◎
繁星推薦招生簡章分則
115學年度 繁星推薦入學分發比序:
Share
Tweet
Print this page